- Home
- City Services
- Utilities
- Electric (Nelson Hydro)
- About Us
- Virtual Open House
Virtual Open House
Your interest in your local utility means a great deal to us. As our valued customers, your trust and support drive our dedication to transparency. We're here to provide you with insights into our operations, future plans, and how they impact you and your electricity rates. Your questions and feedback are invaluable. Thank you for being part of the Nelson Hydro community.
The following was presented to the City Council on October 24, 2025. It is an excerpt of the 2025, 2026-2027 Accomplishments and Business Plan presentation. All data is to the end of September 2025.
For more information on regulatory proceedings, energy savings with home retrofits, vegetation management, and solar generation please see their respective web pages. If you have other questions or concerns please contact us through email at nhydro@nelson.ca or by calling 250-352-8240.
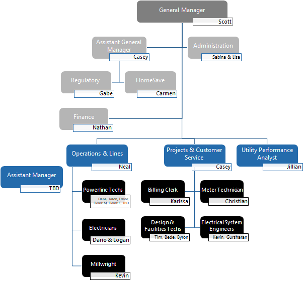
Light grey boxes are areas outside the Nelson Hydro core team and fulfill core roles to deliver our services.
Hydro Generation & Imports
2025 Generation Station Highlights
- G2 has been shutdown indefinitely pending cost/benefit analysis of refurbishment/replacement.
- Generation annual maintenance for G3, G4 & G5 upcoming in October 2025.
- Fabricating machine guards and railings to meet WSBC requirements. Ongoing.
- Power plant rock slope stabilization completed October 2025.
2025 Lines & Substation Highlights
- 912 poles tested for Test & Treat
- 42 poles replacement completed October 15th 2025.
- 1 vacant PLT position. Resumes being reviewed currently.
- Planned Maintenance ongoing at ROS, BFG & Balfour/Proctor S/M cables.
2025 Customer Projects
- 379 (-3%) standard inquiries and projects
- 942 (-6%) BC One Call requests
- Ongoing support for multi phase developments and high demand customers.
- Ongoing replacement of purple and burned out street lights.
2025 Capital Projects
- Geographic Information System (GIS)
- SCADA
- Dam safety projects
- Mt. Nelson line replacement
- Pole Replacements on South Shore
2025 Operating Budget Highlights
Revenue
- Residential customer consumption less than budgeted.
- Power Purchases
- Forecasted to end on budget
O&M
- Fewer Maintenance activities required compared to budget.
- G2 out of service.
- Higher staff time to capital projects.
Capital
- Several capital projects deferred (Mount Nelson line rebuild, G5 maintenance)
2026 and 2027 Budget Comparison
Increased Revenue Requirement
- Offset increased Power Purchase costs
- Return on asset base & prior year recoveries (rural)
- Support City dividend
- Ensure capital reserve health
Power Purchases
- 3.69% rate increase from FortisBC for 2026
- 3.50% rate increase estimate for 2027
O&M
- Minimal op-ex increases: 1% in 2026, 2% in 2027
- Sustained vegetation management program
Capital
- Fewer high-cost capital project costs anticipated for 2026 and 2027
2026 and 2027 Residential Rate Comparison
Source: British Columbia Municipal Electric Utilities Association (BCMEU)